
最新明确!16项市级管理权限调整由广州开发区管委会实施,区内事,区内办,更快办!
近日,广州市人民政府印发《广州市人民政府关于广州经济技术开发区管理委员会行使部分市级管理权限的通告》(穗府规〔2025〕8号),明确将16项市级管理权限调整由开发区管委会实施。
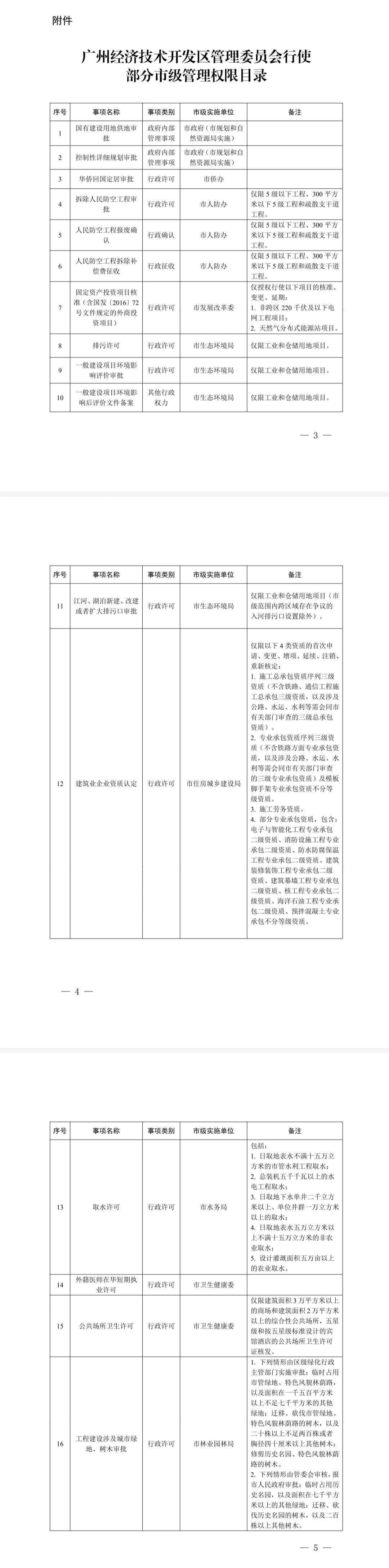
16项市级行政管理权限共涉及9个部门,包括行政许可11项,行政确认、行政征收、其他行政权力各1项,政府内部管理事项2项。
主要涉及城市规划、土地管理、人防工程、生态环境、公共卫生等方面。
具体有哪些事项?
↓ 一起来看 ↓
(一)涉及规划和自然资源领域事项2项:国有建设用地供地审批、控制性详细规划审批。
(二)涉及人防工程领域事项3项:拆除人民防空工程审批、人民防空工程报废确认、人民防空工程拆除补偿费征收。
(三)涉及生态环境领域事项4项:排污许可、一般建设项目环境影响评价审批、一般建设项目环境影响后评价文件备案、江河、湖泊新建、改建或者扩大排污口审批。
(四)涉及固定资产投资、资质认定领域事项2项:固定资产投资项目核准(含国发〔2016〕72号文件规定的外商投资项目)、建筑业企业资质认定。
(五)涉及侨务服务、水资源管理、卫生健康、园林绿化等领域事项5项:华侨回国定居审批、取水许可、外籍医师在华短期执业许可、公共场所卫生许可、工程建设涉及城市绿地、树木审批。
广州经济技术开发区管理委员会行使部分市级管理权限目录

《通告》的出台既提升广州开发区经济建设领域的权限能级,巩固了作为国家级开发区的权限优势,也为企业和群众办事提供更大便利,更好实现“区内事区内办”“区内事更快办”。
南方+记者 刘珊
中国股票配资网上提示:文章来自网络,不代表本站观点。